技術文章
更新時間:2025-11-20
點擊次數:70
鐵死亡(Ferroptosis)作為一種鐵離子依賴性的程序性細胞死亡形式,自2012年被發現以來,迅速成為癌癥治療領域的研究熱點。其核心機制在于細胞內抗氧化系統受損時,二價鐵或酯氧合酶催化細胞膜上不飽和脂肪酸長鏈的磷脂分子發生脂質過氧化,最終導致細胞死亡。在癌細胞為逃避死亡而構建的多重防御體系中,鐵死亡抑制蛋白1(FSP1)憑借其獨特的非谷胱甘肽依賴性機制,成為近年來抗癌研究中潛力的靶點之一。
FSP1的雙重角色:從凋亡誘導到鐵死亡抑制
FSP1最初被命名為AIFM2(Apoptosis-Inducing Factor Mitochondria-Associated 2),因其與促凋亡蛋白AIF具有結構相似性而被認為可能參與細胞凋亡。然而,2019年《自然》雜志的研究揭示了其作為鐵死亡抑制蛋白的核心功能:在GPX4缺失的細胞中,FSP1通過還原輔酶Q10(CoQ10)生成其還原形式泛醇(CoQH2),后者作為自由基捕獲抗氧化劑直接中和脂質過氧自由基,從而阻斷鐵死亡通路。這一發現了鐵死亡僅依賴GPX4-谷胱甘肽系統的傳統認知,確立了FSP1/CoQ10/NAD(P)H作為獨立平行防御系統的地位。
進一步研究表明,FSP1的抗鐵死亡功能與其細胞定位密切相關。其N端肉豆蔻酰化修飾使其定位于細胞膜和核周溶酶體,通過形成同源二聚體發揮催化活性。2023年《自然》研究解析了FSP1與FAD及CoQ結合的口袋結構,發現其中間代謝產物6-OH-FAD不僅作為活性輔助因子增強酶活性,還可直接作為抗氧化劑捕獲脂質過氧自由基。這種雙重機制使FSP1成為癌細胞抵御鐵死亡的"雙重保險"。
靶向FSP1:從基礎研究到臨床突破
肺癌治療:打破轉移性耐藥困境
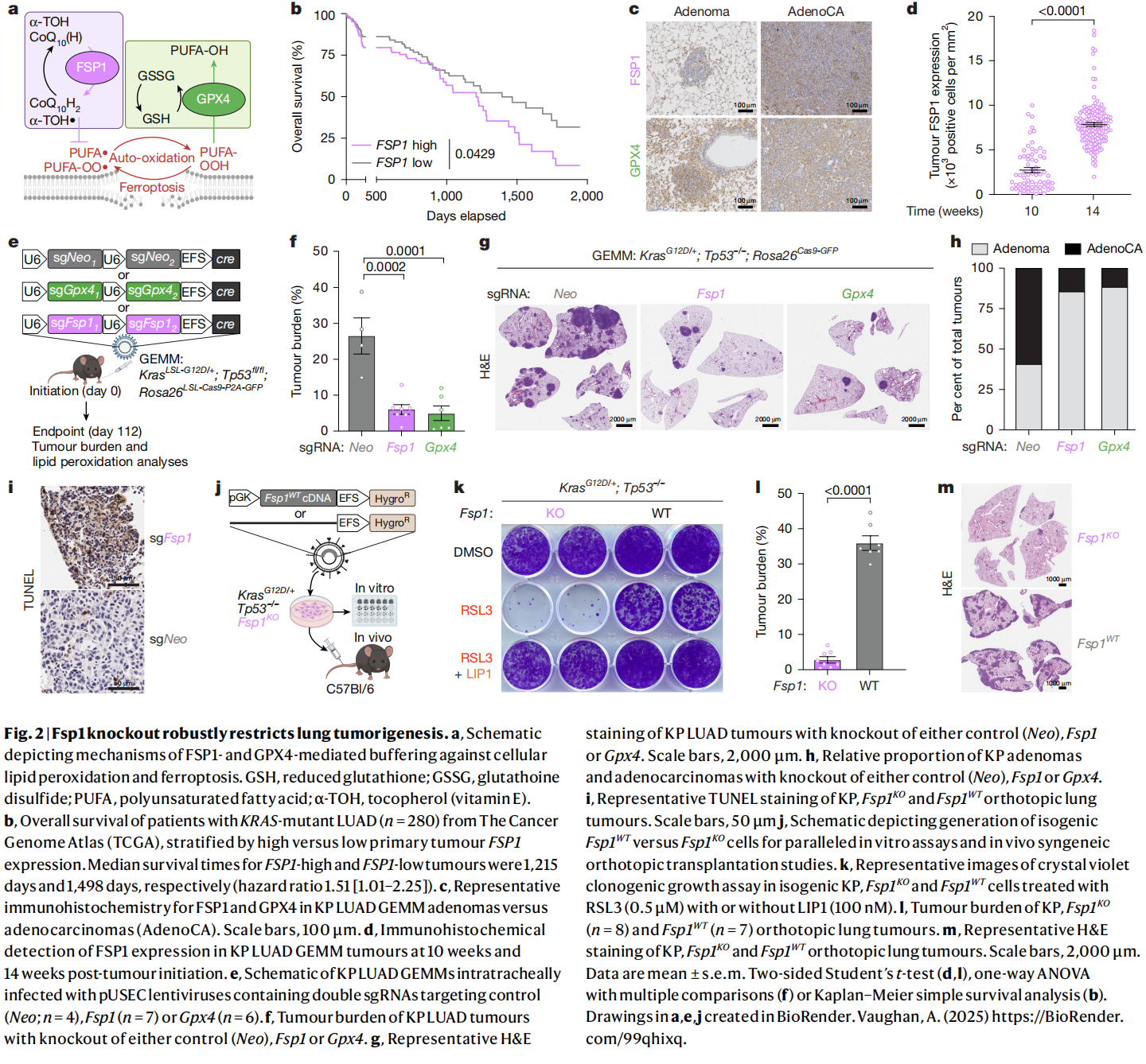
2025年11月,紐約大學團隊在《自然》發表的研究為FSP1的臨床價值提供了直接證據。通過構建肺腺癌基因工程小鼠模型,研究者發現敲除FSP1基因可使腫瘤生長減少80%,脂質過氧化水平顯著升高。更關鍵的是,新型FSP1抑制劑icFSP1在動物實驗中展現出與基因敲除相當的療效,且對正常細胞毒性更低。脂質組學分析顯示,FSP1缺失導致腫瘤內過氧化磷脂(pLPO)積累,而通過飲食補充維生素E或藥物抑制鐵死亡可部分恢復腫瘤生長,證實了FSP1通過抑制鐵死亡促進腫瘤進展的核心機制。

臨床相關性分析進一步揭示,FSP1高表達與肺腺癌患者預后不良顯著相關,尤其在KRAS突變型肺癌中,FSP1成為克服GPX4抑制劑耐藥性的關鍵靶點。icFSP1通過相分離機制誘導FSP1從膜上脫離并形成凝聚物,阻斷其與脂質膜的相互作用,從而特異性抑制人類亞型FSP1活性。這種機制不僅解釋了其高效低毒的特性,也為開發新一代鐵死亡誘導劑提供了結構基礎。
FSP1 是 KRAS 突變型肺腺癌的一個可行的治療靶點:

黑色素瘤轉移:微環境調控的新視角
2025年11月同期,哈佛大學團隊在《自然》發表的研究揭示了FSP1在轉移性黑色素瘤中的特異性作用。通過構建淋巴結轉移篩選模型,研究者發現癌細胞在轉移過程中會從依賴GPX4轉向依賴FSP1防御鐵死亡。這一轉變源于淋巴結缺氧微環境導致的GPX4泛素化降解及還原型谷胱甘肽(GSH)水平下降。選擇性FSP1抑制劑viFSP1和FSEN1在瘤內單藥治療中顯著抑制淋巴結黑色素瘤生長,而對皮下腫瘤無效,凸顯了FSP1靶點的微環境特異性。

機制研究表明,轉移癌細胞通過增強核周溶酶體定位的FSP1表達來補償GPX4缺失,而抑制FSP1可協同鐵死亡誘導劑(如RSL3、Erastin)增強療效。這一發現為阻止黑色素瘤進展提供了全新策略,尤其是針對GPX4低表達或耐藥性腫瘤,FSP1靶向治療展現出獨特優勢。
挑戰與展望:從單靶點到聯合治療
盡管FSP1靶向治療取得突破,但其臨床轉化仍面臨挑戰。首先,FSP1在正常細胞(如心肌細胞、神經元)中也有表達,如何實現腫瘤特異性靶向需進一步優化抑制劑結構。其次,癌細胞可能通過上調其他抗氧化通路(如DHODH、GPX4)產生耐藥性。2024年MD安德森癌癥中心的研究揭示了第三種鐵死亡防御機制——線粒體二氫乳清酸脫氫酶(DHODH)通過還原CoQ10抑制線粒體脂質過氧化,為聯合治療提供了新方向。
未來研究需聚焦于:1)開發基于FSP1相分離機制的高選擇性抑制劑;2)探索FSP1與GPX4、DHODH抑制劑的協同治療方案;3)利用單細胞測序技術解析腫瘤微環境中FSP1表達的異質性。隨著對鐵死亡調控網絡理解的深入,靶向FSP1有望成為繼免疫檢查點抑制劑之后,癌癥治療領域的又一里程碑。
產品推薦
| 貨號 | 產品名稱 |
| UA079020 | FSP1 Inhibitor Assay Kit |
| UA080462 | Biotin-Kras[G12C] Protein, Human |
| UA080401 | Biotin-Kras[G12D] Protein, Human |
| UA080271 | Biotin Kras[G12A] Protein, Human |
| UA080001 | KRAS Avi&His Tag Protein |
| UA080002 | KRAS [G12C] His Tag Protein |
| UA080461 | KRAS[G12C](GDP load) His&Avi Tag Protein, Human |
| UA080003 | KRAS [G12V] Avi&His Tag Protein |
| UA080004 | KRAS [G12D] His Tag Protein |
| UA080005 | KRAS [G12R] Avi&His Tag Protein |
| UA080006 | KRAS [G13C] Avi&His Tag Protein |
| UA080007 | KRAS [G13D] Avi&His Tag Protein |
| UA080008 | KRAS [Q61H] Avi&His Tag Protein |